| 介绍: | SL-900系列超声波微测量系统是半导体工业中超纯化学流体检测和测量的理想解决方案。 |
|---|
在化学气相沉积过程中精确而可靠地测量液位对半导体晶片制造过程而言及其重要。 Measurement Specialties SL-900 系列可提供单个或多个具有很高精度的离散点液位。SL-900 系列超声系统非常适合高粘度液体,如 DMAH、钛前驱物和铜前驱物。SL-900系列超声波微测量系统是半导体工业中超纯化学流体检测和测量的理想解决方案。传感器通过VCR安装在容器顶部,用于安装在液体介质中的单个/多个离散点水平的金属垫片面密封。电子产品产生一个 连续波超声波信号,完全照亮液体传感区域。传感区域中液体的缺乏导致超声波信号的消散,这是电子学意义上的。 作为一种“干燥”状态。当液体存在时,超声波信号的振幅增大,电子学认为这是一种“湿”状态。

图1:8点电子图1:8点电子

图2:4点电子(注-115 VAC版本显示)

图3:2点电子学(注-只提供115 VAC版本)


图4:带½“外径管的SL-900系列。 上图显示了带有¾“母VCR®接头的传感器,而下图显示了带有¾”公VCR®接头的传感器。 或者,½“VCR®接头也可用于½”管。

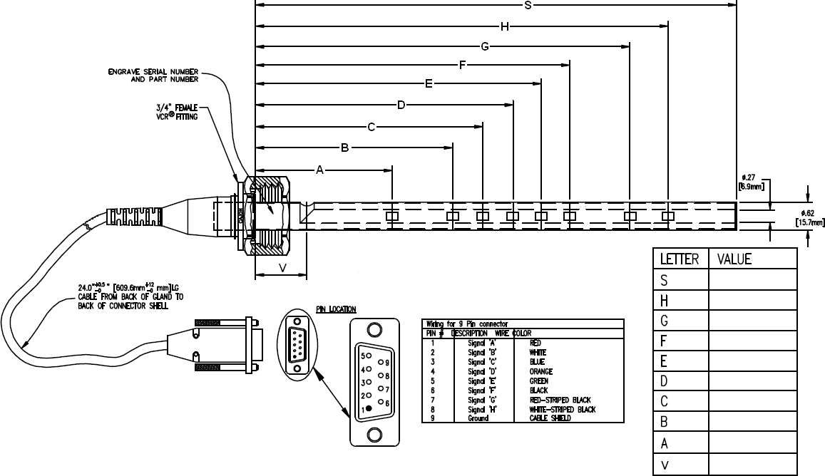
图5:带有5/8“外径管的SL-900系列。 上图显示了带有¾“母VCR®接头的传感器,而底部图则显示了带有¾”公VCR®接头的传感器。

图6:8点延伸电缆

图7:2或4点延伸电缆



详细资料请下载PDF进行了解:
优利威专业提供各种传感器解决方案。
客服电话:010-86464186/010-51294688
官方网址:www.univotec.com / www.univo.net
优利威官方微信公众号:传感应用
